une librairie de visualisation plus évoluée que matplotlib pour faire de l’exploration de données
import seaborn as snsquelques goodies¶
# assez pratique, les jeux de données courants
# celui-ci vous le connaissez :)
titanic = sns.load_dataset('titanic')
# et nous ici on va utiliser celui-ci
tips = sns.load_dataset('tips')# voyons les pingouins
df = tips
df.head(5)# at aussi, tout à fait optionnel
# mais seaborn vient avec des styles
sns.set_style('darkgrid')les grandes familles de plot¶
nous allons voir quelques-uns des plot exposés par seabord
relplotpour afficher des relations statistiquesdistplotpour afficher la distribution d’une ou deux variablescatplotpour afficher la distribution de valeurs *catégorielles
et aussi
jointplotune version un peu plus élaborée derelplotpairplotpour étudier en une seule figure les corrélations entre plusieurs colonnes
voyons cela sur quelques exemples
relplot()¶
dans la table des pingouins, on choisit les deux colonnes total_bill et tip pour voir leur corrélation
# commençons par une forme
# pas trop intéressante
sns.relplot(data=df, x='total_bill', y='tip');
jusque-là, rien de bien original; mais en fait avec seaborn on peut utiliser davantage que ces deux dimensions x et y, et notamment (on va voir des exemples tout de suite)
huepour choisir la couleurstylepour choisir la forme (genre x ou o)sizepour la taille des points
et même d’autres plus intéressantes
col: par exemple avec une colonne catégorielle à trois valeurs, choisir cette colonne avec le paramètrecolva construire 3 figures situées côte à côterow: pareil mais les figures sont situées l’une au-dessus de l’autre
ce qui en tout, permet de faire en principe des visualisations à 7 dimensions (x, y, hue, style, size, col et row
comme promis voici quelques exemples
# hue=
#
# la même visu mais qui fait ressortir
# le déjeuner et le diner en couleurs
sns.relplot(data=df, x='total_bill', y='tip',
hue='time', # time vaut 'Lunch' ou 'Dinner'
);
# col=
#
# toujours la même donnée, mais cette fois
# on met le déjeuner à gauche et le diner à droite
sns.relplot(data=df, x='total_bill', y='tip',
col='time',
);
# etc etc
# on peut tout combiner de cette façon...
# et donc en tout on peut mettre en évidence
# jusque 7 dimensions
sns.relplot(data=df,
x='total_bill', y='tip',
col='time', row='day',
hue='sex', size='size', style='smoker',
);
Exercise 1 (révision masques)
vérifiez que les données contiennent une seule entrée pour le jeudi soir, et aucune pour les samedi et dimanche à midi
solution
df[ df.day.isin(['Sat', 'Sun']) & (df.time == 'Lunch')]
df[(df.day == 'Thur') & (df.time == 'Dinner')]affichage des incertitudes¶
signalons enfin, pour le même genre de figures, que seaborn permet aussi de visualiser les variations pour les données multiples
# un exemple de données où on a plusieurs valeurs (signal) pour le méme X (ici timepoint)
fmri = sns.load_dataset("fmri")
fmri.head(10)# si on ajoute `kind=line` on indique qu'on veut un "lineplot"
# et non pas un "scatterplot" comme tout à l'heure
# dans ce cas seaborn va nous montrer
# les intervalles de confiance autour de la moyenne
sns.relplot(data=fmri, x="timepoint", y="signal", kind="line");
raw-cell - Unknown Directive
raw-cell - Unknown Directivepour en savoir plus: <https://seaborn.pydata.org/tutorial/relational.html>
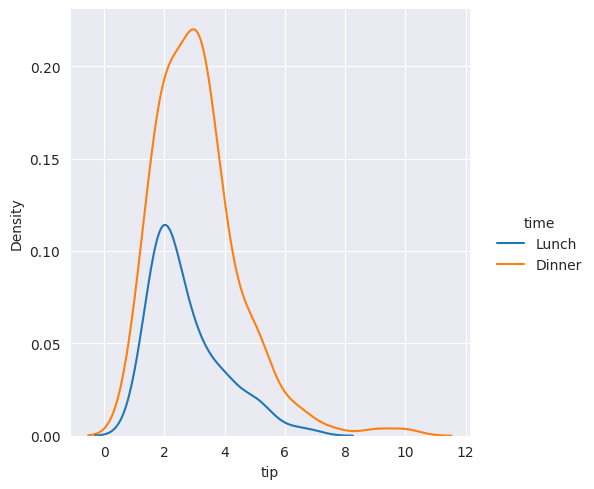
displot()¶
avec displot on peut représenter la distribution d’une variable numérique; en reprenant les données sur les tips
df = tips
df.head(2)# on peut voir qu'il vaut mieux faire
# le service du soir
sns.displot(
data=df,
x='tip',
hue='time',
kind='kde');
# ou encore, la même chose mais en cumulatif
sns.displot(
data=df,
x='tip',
hue='time',
kind='ecdf');
raw-cell - Unknown Directive
raw-cell - Unknown Directivepour en savoir plus: <https://seaborn.pydata.org/tutorial/distributions.html>
catplot()¶
par exemple, la même donnée mais avec d’autres représentations
# en x une valeur catégorielle
sns.catplot(
data=df,
x='time', hue='time',
y='tip',
kind='box');
# la même chose avec `kind=swarm'
sns.catplot(
data=df,
x='time', hue='time',
y='tip',
kind='swarm');
raw-cell - Unknown Directive
raw-cell - Unknown Directivepour en savoir plus: <https://seaborn.pydata.org/tutorial/categorical.html>
jointplot()¶
cet outil est très pratique pour fabriquer en un seul appel des vues croisées entre plusieurs colonnes; par exemple
# toujours la corrélation entre
# les pourboires et le montant de l'addition
sns.jointplot(
data=df,
x='total_bill',
y='tip',
hue='time');
pairplot()¶
va nous montrer la corrélation entre toutes les colonnes numériques
ici nous en avons 3:
df.dtypestotal_bill float64
tip float64
sex category
smoker category
day category
time category
size int64
dtype: object# ce qui donne un diagramme carré de 3x3 figures:
# sur la diagonale on retrouve un displot de cette colonne
# et dans les autres cases un relplot entre les deux colonnes
# on peut visualiser les colonnes de catégories pour
# par exemple la couleur
sns.pairplot(
data=df,
hue='time');
exercice¶
conclusion¶
ce (très) rapide survol devrait vous convaincre de l’utilité de cette librairie, qui permet de gagner beaucoup de temps pour l’analyse visuelle de vos données